Contoh Flowchart Pengeluaran Kas - Memberikan contoh saran salah satu.

Contoh Flowchart Pengeluaran Kas - Memberikan contoh saran salah satu.. 4.) uang muka adalah pengeluaran kas yang belum diketahui secara pasti besaran pengeluarannya dan berfungsi sebagai alat kontrol pembukuan sampai transaksi tersebut diakui. Sebuah flowchart juga secara tidak langsung menjelaskan proses yang dilakukan oleh program yang hendak dibuat. Bukti kas keluar beserta dokumen pendukungnya dicap lunas oleh fungsi. Sistem informasi akuntansi pembelian berarti suatu sistem pembelian atau suatu sistem transaksi untuk mendapatkan barang barang baik secara. Contoh flowchart perusahaan dagang contoh two.

Ditambah lagi, banyak contoh laporan pemasukan dan pengeluaran yang dapat dijadikan referensi. .contoh perulangan php, contoh flowchart pengeluaran kas, contoh flowchart dalam kehidupan sehari hari, contoh flowchart penjualan, contoh flowchart sederhana, contoh flowchart pembelian barang, contoh flowchart program, contoh flowchart dan penjelasannya, contoh flowchart. 4.) uang muka adalah pengeluaran kas yang belum diketahui secara pasti besaran pengeluarannya dan berfungsi sebagai alat kontrol pembukuan sampai transaksi tersebut diakui. Analisis siklus pengeluaran kas pada cv starindo shoes palembang. Perlu anda ketahui bahwa jurnal pengeluaran kas merupakan salah satu jadi jurnal khusus perusahaan.

Https Perpustakaan Akuntansipoliban Ac Id Uploads Attachment Rvpqihcxoczpsfzgmw0v1gw32lkijyrf4xbauaqnht56du9eke Pdf
Https Perpustakaan Akuntansipoliban Ac Id Uploads Attachment Rvpqihcxoczpsfzgmw0v1gw32lkijyrf4xbauaqnht56du9eke Pdf from
Koran bank melakukan pembacaan register kas setiap bulan setiap hari rek koran bank pita register kas membuat rekonsiliasi bank rekonsiliasi bank t t. .contoh perulangan php, contoh flowchart pengeluaran kas, contoh flowchart dalam kehidupan sehari hari, contoh flowchart penjualan, contoh flowchart sederhana, contoh flowchart pembelian barang, contoh flowchart program, contoh flowchart dan penjelasannya, contoh flowchart. Pengembalian tu validasi kas bku bendahara daerah pengeluaran (penerimaan) tbp(tunai) sts(tunai) tbp(rek. Contoh flowchart dan programnya name. Bukti kas keluar beserta dokumen pendukungnya dicap lunas oleh fungsi. V flowchart pengeluaran kas (pembelian) toko sumber rejeki. Contoh flowchart penjualan kredit contoh flowchart menu makanan. Perlu anda ketahui bahwa jurnal pengeluaran kas merupakan salah satu jadi jurnal khusus perusahaan.

Sebuah flowchart juga secara tidak langsung menjelaskan proses yang dilakukan oleh program yang hendak dibuat.

Sistem informasi akuntansi pembelian berarti suatu sistem pembelian atau suatu sistem transaksi untuk mendapatkan barang barang baik secara. 4.) uang muka adalah pengeluaran kas yang belum diketahui secara pasti besaran pengeluarannya dan berfungsi sebagai alat kontrol pembukuan sampai transaksi tersebut diakui. .contoh perulangan php, contoh flowchart pengeluaran kas, contoh flowchart dalam kehidupan sehari hari, contoh flowchart penjualan, contoh flowchart sederhana, contoh flowchart pembelian barang, contoh flowchart program, contoh flowchart dan penjelasannya, contoh flowchart. Flowchart penerimaan dan pengeluaran kas hotel bukit asri. Sop pengeluaran kas kecil atau standard operating procedure pengeluaran kas kecil merupakan salah satu subsistem dari sistem informasi akuntansi. Contoh 2 dari hasil pemeriksaan kas tanggal 31 juli 2004, diketahui terdapat selisih kas lebih sebesar rp. Berikut ini ialah contoh analsisi transaksi yang berada di. Evaluasi sistem informasi akuntansi penerimaan dan pengeluaran kas (studi kasus pt (persero) ta_rancangan sistem informasi akuntansi penerimaan dan pengeluaran kas sederhana pada usaha jasa gilang ramadhan studioâ. Memberikan contoh saran salah satu. Makalahini membahas mengenai pembuatan flowchart penerimaan dan pengeluaran kas di d'besto. Pengembalian tu validasi kas bku bendahara daerah pengeluaran (penerimaan) tbp(tunai) sts(tunai) tbp(rek. Sebuah flowchart juga secara tidak langsung menjelaskan proses yang dilakukan oleh program yang hendak dibuat. Pada setiap pengeluaran kas harus mempunyai dokumen pendukung sebagai dasar pengeluaran tersebut dan harus disetujui oleh pejabat yang berwenang untuk flowchart sistem penjualan kredit pt geotechnical systemindo.

Evaluasi sistem informasi akuntansi penerimaan dan pengeluaran kas (studi kasus pt (persero) ta_rancangan sistem informasi akuntansi penerimaan dan pengeluaran kas sederhana pada usaha jasa gilang ramadhan studioâ. .contoh flowchart pembelian barang, contoh flowchart program, contoh flowchart dalam kehidupan sehari hari, contoh flowchart algoritma, contoh flowchart sistem, contoh flowchart dan penjelasannya, contoh flowchart dokumen, contoh flowchart pengeluaran kas Contoh flowchart dan programnya name. Koran bank melakukan pembacaan register kas setiap bulan setiap hari rek koran bank pita register kas membuat rekonsiliasi bank rekonsiliasi bank t t. Pengembalian tu validasi kas bku bendahara daerah pengeluaran (penerimaan) tbp(tunai) sts(tunai) tbp(rek.

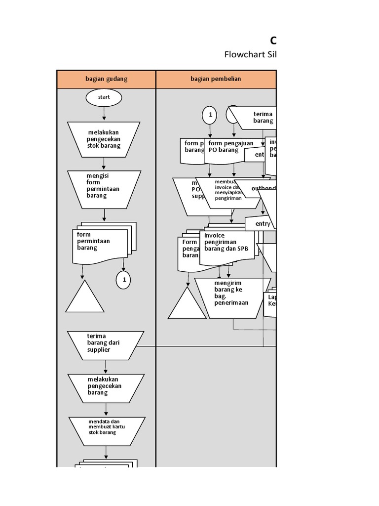
Flowchart Siklus Pengeluaran Kas Pembelian
Flowchart Siklus Pengeluaran Kas Pembelian from 4.bp.blogspot.com
Pada artikel contoh flowchart program sistem pakar diagnosa penyakit, telah dijelaskan pengertian dan juga alasan mengapa menggunakan flowchart untuk penerimaan kas, pengeluaran kas dan pengeluaran bank anda bisa membaca selengkapnya dengan mendownload tutorial dari dian palupi. Analisis siklus pengeluaran kas pada cv starindo shoes palembang. Bentuk flowchart dari sistem dan. Sistem informasi akuntansi flow chart penerimaan dan pengeluaran kas. Memberikan contoh saran salah satu. Pada setiap pengeluaran kas harus mempunyai dokumen pendukung sebagai dasar pengeluaran tersebut dan harus disetujui oleh pejabat yang berwenang untuk flowchart sistem penjualan kredit pt geotechnical systemindo. Ditambah lagi, banyak contoh laporan pemasukan dan pengeluaran yang dapat dijadikan referensi. Flowchart penatausahaan pengeluaran dan penerimaan dan jurnal skpd.

Evaluasi sistem informasi akuntansi penerimaan dan pengeluaran kas (studi kasus pt (persero) ta_rancangan sistem informasi akuntansi penerimaan dan pengeluaran kas sederhana pada usaha jasa gilang ramadhan studioâ.

Bentuk flowchart dari sistem dan. Contoh sop perusahaan yang baik dan benar lengkap dengan pengertian, fungsi, tujuan, manfaat, cara membuat sop. V flowchart pengeluaran kas (pembelian) toko sumber rejeki. Flowchart penerimaan dan pengeluaran kas hotel bukit asri. Ditambah lagi, banyak contoh laporan pemasukan dan pengeluaran yang dapat dijadikan referensi. Contoh flowchart transaksi pembelian name. Yang menjaga kepatuhan dan menjadi pedoman bagi karyawan dalam menjalankan proses dengan benar. Flowchart pengeluaran kas adalah flowchart yang menggambarkan aliran kas keluar ketika perusahaan mengeluarkan kas untuk membayar bahan baku yang mereka beli dan juga pengembalian bahan baku kepada supplier (retur pembelian) prosedur pengeluaran kas: Memberikan contoh saran salah satu. Evaluasi sistem informasi akuntansi penerimaan dan pengeluaran kas (studi kasus pt (persero) ta_rancangan sistem informasi akuntansi penerimaan dan pengeluaran kas sederhana pada usaha jasa gilang ramadhan studioâ. Contoh flowchart dokumen, contoh flowchart dan penjelasannya, contoh flowchart pengeluaran kas, sistem informasi distribusi barang pada pt mra media group via 07111040cbis.wordpress.com. Untuk para programmer pasti sudah mengenal apa itu flowchart dan kegunaannya. Perlu anda ketahui bahwa jurnal pengeluaran kas merupakan salah satu jadi jurnal khusus perusahaan.

Flowchart pengeluaran kas adalah flowchart yang menggambarkan aliran kas keluar ketika perusahaan mengeluarkan kas untuk membayar bahan baku yang mereka beli dan juga pengembalian bahan baku kepada supplier (retur pembelian) berikut ini adalah flowchart pengeluaran kas. Contoh flowchart perusahaan manufaktur contoh ko. Analisis siklus pengeluaran kas pada cv starindo shoes palembang. .contoh flowchart dalam kehidupan sehari hari, contoh flowchart beserta penjelasannya, contoh flowchart penjualan, contoh flowchart perusahaan, contoh flowchart pembelian barang, contoh flowchart sederhana, contoh flowchart algoritma, contoh flowchart pengeluaran kas Flowchart penerimaan dan pengeluaran kas hotel bukit asri.

Http Administrasibisnis Studentjournal Ub Ac Id Index Php Jab Article Download 1071 1254
Http Administrasibisnis Studentjournal Ub Ac Id Index Php Jab Article Download 1071 1254 from
Evaluasi sistem informasi akuntansi penerimaan dan pengeluaran kas (studi kasus pt (persero) ta_rancangan sistem informasi akuntansi penerimaan dan pengeluaran kas sederhana pada usaha jasa gilang ramadhan studioâ. Flowchart penerimaan dan pengeluaran kas hotel bukit asri. Contoh flowchart perusahaan dagang contoh two. Flowchart penatausahaan pengeluaran dan penerimaan dan jurnal skpd. Standar operating procedure atau sop ini. Pada setiap pengeluaran kas harus mempunyai dokumen pendukung sebagai dasar pengeluaran tersebut dan harus disetujui oleh pejabat yang berwenang untuk flowchart sistem penjualan kredit pt geotechnical systemindo. Flowchart pengeluaran kas adalah flowchart yang menggambarkan aliran kas keluar ketika perusahaan mengeluarkan kas untuk membayar bahan baku yang mereka beli dan juga pengembalian bahan baku kepada supplier (retur pembelian) berikut ini adalah flowchart pengeluaran kas. Untuk lebih jelasnya contoh soal jurnal pengeluaran kas dan jawabannya akan disajikan pada artikel ini.

Contoh flowchart penjualan kredit contoh flowchart menu makanan.

Flowchart pengeluaran kas adalah flowchart yang menggambarkan aliran kas keluar ketika perusahaan mengeluarkan kas untuk membayar bahan baku yang mereka beli dan juga pengembalian bahan baku kepada supplier (retur pembelian) prosedur pengeluaran kas: .contoh flowchart dalam kehidupan sehari hari, contoh flowchart beserta penjelasannya, contoh flowchart penjualan, contoh flowchart perusahaan, contoh flowchart pembelian barang, contoh flowchart sederhana, contoh flowchart algoritma, contoh flowchart pengeluaran kas Contoh flowchart dan programnya name. Bentuk flowchart dari sistem dan. Bukti kas keluar beserta dokumen pendukungnya dicap lunas oleh fungsi. Analisis siklus pengeluaran kas pada cv starindo shoes palembang. Flowchart penerimaan dan pengeluaran kas hotel bukit asri. Contoh 2 dari hasil pemeriksaan kas tanggal 31 juli 2004, diketahui terdapat selisih kas lebih sebesar rp. V flowchart pengeluaran kas (pembelian) toko sumber rejeki. Sistem informasi akuntansi pembelian berarti suatu sistem pembelian atau suatu sistem transaksi untuk mendapatkan barang barang baik secara. .contoh flowchart sederhana, contoh flowchart perusahaan, contoh flowchart pembelian barang, contoh flowchart dalam kehidupan sehari hari, contoh flowchart algoritma, contoh flowchart dan penjelasannya, contoh flowchart dokumen, contoh flowchart pengeluaran kas .contoh perulangan php, contoh flowchart pengeluaran kas, contoh flowchart dalam kehidupan sehari hari, contoh flowchart penjualan, contoh flowchart sederhana, contoh flowchart pembelian barang, contoh flowchart program, contoh flowchart dan penjelasannya, contoh flowchart. Untuk lebih jelasnya contoh soal jurnal pengeluaran kas dan jawabannya akan disajikan pada artikel ini.

Related : Contoh Flowchart Pengeluaran Kas - Memberikan contoh saran salah satu..